3岁以下婴幼儿照护不用愁!龙湖区这些机构已通过备案(附名单)
2023-10-20
汕头橄榄台、龙湖视窗
汕头市龙湖区人民政府网站

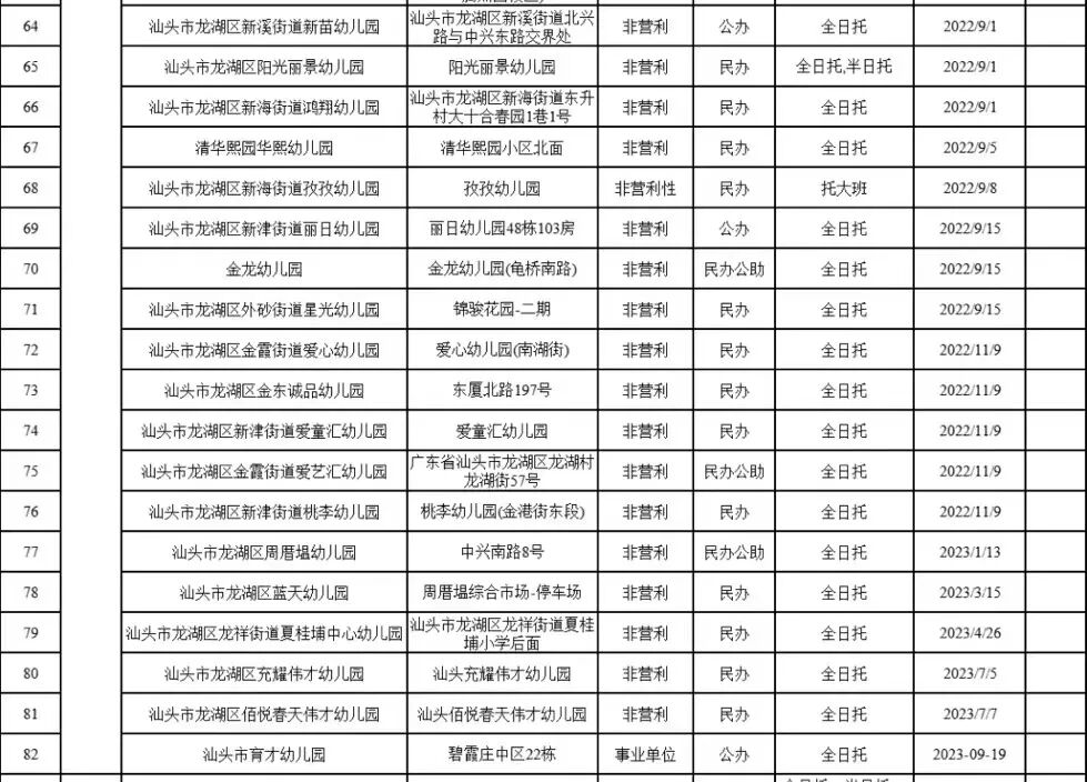
  根据《关于印发托育机构登记和备案办法(试行)的通知》(国卫办人口发〔2019〕25号)精神,现将能提供3岁以下婴幼儿照护服务,并于2023年10月16日前已通过备案的托育机构(含幼儿园托班)公示如下(龙湖辖区):

图片

图片

图片

相关附件